티스토리 뷰

학습목표
정보구조 설계 단계를 이해하고 단계별 주의사항을 학습한다.
1 정보 구조와 정보 구조 설계
IA(Information Architecture)는 서비스의 목차 역할
정보 구조Information Architecture, IA는 사용자가 원하는 정보를 불편 없이 사용할 수 있도록 만든 뼈대라고 할 수 있다.
앱에서는 화면 내의 내비게이션 체계나 레이블링 등을 도식화한 것을 의미 한다.
정보 구조를 설계하는 이유
- 프로젝트의 범위, 예산, 인력, 일정 등의 산출 근거
- 디자이너와 개발자의 공유 문서
- 개발 페이지 목록의 역할이 강해지고 있는 추세

이 이미지는 정보 구조 설계의 중요성을 설명하기 위한 예시로 사용되며, 강아지의 신체를 나누어 계층적 구조로 표현하여 복잡한 정보나 시스템을 어떻게 분류하고 조직할 수 있는지 보여주고 있다.
3. 그렇다면 IA는 어떻게 작성 되어야 할까요?

중요한 IA 요소들

I.A. 개발 5 단계
- 정보 정의: 서비스에서 제공할 정보를 정의하는 작업을 의미한다. 이 단계에서 서비스가 제공하려는 정보의 범위와 성격을 결정한다.
- 정보 구조 설계: 대중소로 이어지는 정보의 계층 구조를 만드는 과정이다. 정보의 중요도와 연관성을 기반으로 구조적으로 설계한다.
- 내비게이션 설계: 사용자가 원하는 정보를 탐색할 수 있도록 하는 네비게이션을 설계하는 단계이다. 특히 모바일 환경에서는 제스처나 상태 변화가 더 중요하다는 점이 강조된다.
- 검색 설계: 사용자가 메타데이터를 이용하여 원하는 정보를 쉽게 찾을 수 있도록 검색 시스템을 설계하는 과정이다. 서비스 전반에 걸쳐 설계가 필요하다.
- 필터/태그 설계: 중간 탐색 과정에서 정보를 보다 쉽게 찾을 수 있도록 세부 메뉴나 정보의 속성에 기반한 필터나 태그를 설계한다.
- 레이블링: 정보명이나 메뉴명을 지정하여 사용자가 명확하게 인식할 수 있도록 이름을 붙이는 작업이다.

정보구조 설계는 IA를 정보의 체계, 구조 , 동선을 만들어 내는 작업이다.
앞서 개를 분해해서 관계를 표시하듯 건물로 치면 공간을 구획하고, 계단과 복도를 설계하면 각 공간을 효율적으로 채우는 작업이겠죠.
이처럼 정보구조설계가 되어야 이용흐름이 설계되고, 인터랙션 즉 상호작용, 조작, 상태변화와 합당한 UI 에서의 정보구성, 배치가 즉 레이아웃이 설계될수 있다.

① 정보 정의 “모든 이해의 시작은 분류에서 출발한다”
모든 이해의 시작은 분류에서 출발하는 것처럼 정보체계의 정립
정보계층구조를 나누기 전에 정보의 정의 및 분류를 나누는 것이 중요하다.
-
서비스에서 제공할 정보를 정의하는 작업
- 정보 계층구조, 유형, 현황, 정보단위, 구성, 출처, 디지털가공여부, 제공방식, 담당자, 업데이트 주기, 사용자 참여방식 등…
② 정보구조설계

이 과정에서 "depth(깊이)"와 "breadth(너비)"는 정보 구조의 두 주요 차원을 설명하는데 사용되는 용어입니다.
Depth(깊이):
이는 정보 구조에서의 계층의 수를 나타냅니다. 깊은(depth) 구조는 여러 하위 계층을 갖고 있으며, 사용자가 최종 목적지에 도달하기 위해 많은 수준의 탐색을 거쳐야 할 수 있습니다.
예를 들어, 웹사이트가 매우 깊은 정보 구조를 가지고 있다면, 사용자는 메인 페이지에서 최종 내용에 도달하기 위해 여러 하위 페이지를 클릭하여 방문해야 할 수 있습니다. 너무 깊은 구조는 사용자가 쉽게 길을 잃게 만들 수 있으므로, 보통은 간결하고 직관적인 탐색 경로를 제공하는 것이 좋습니다.
Breadth(너비):
이는 각 계층 내의 카테고리 또는 항목의 수를 의미합니다. 너비(breadth) 구조는 각 수준에서 다양한 옵션을 사용자에게 제공합니다.
예를 들어, 메인 메뉴가 매우 넓은 웹사이트는 다양한 하위 카테고리나 페이지를 한 계층에 나열할 수 있습니다.
너무 넓은 구조는 사용자에게 많은 선택을 제공하여 혼란을 줄 수 있으니, 관련 정보를 적절히 그룹화하여 명확성을 유지하는 것이 중요합니다.
효율적인 정보 구조 설계는 Depth와 Breadth 사이의 균형을 맞추는 데 있다. 너무 깊은 구조는 사용자의 탐색을 방해할 수 있고, 너무 넓은 구조는 혼란을 초래할 수 있다. 따라서 정보의 성격과 사용자의 요구를 고려하여 적절한 깊이와 너비를 설정하는 것이 중요하다.
모바일에서 대표적인 정보 구조 설계

- 계층 구조 (Hierarchy):
- Depth가 있는 정보 구조로, 정보가 상하관계로 나열된다.
- 깊은 설계는 종종 불편함을 초래할 수 있다.
- 복잡한 정보를 논리적으로 분류하여 제시하지만, 너무 깊으면 사용자 탐색이 어려워질 수 있다.
- 예제 : 전자상거래 애플리케이션에서 카테고리 탐색 시 사용된다. 예를 들어, 제품이 대분류, 중분류, 소분류로 나뉘는 구조로 사용자에게 제공된다. (아마존, 정부기관웹사이트, 쇼핑몰)
- 허브 앤 스포크 (Hub & Spoke):
- 허브앤스포크 용어는 자전거 바퀴에서 유래되었다. 자전거 바퀴는 가운데 집중되는 허브가 있고 바퀴까지 바퀴살이 방사형으로 펼쳐져 있다. 중앙 페이지가 허브 역할을 하며, 여러 카테고리로 분산된 콘텐츠로 이동할 수 있다.
- 허브 페이지를 통해 각 콘텐츠로 이동하는 방식은 집중적으로 탐색할 수 있다는 장점이 있지만, 항상 중앙 페이지를 경유해야 하는 단점도 있다.
- 예제 : 항공사 앱에서는 메인 화면에서 출발지를 입력하면 다양한 목적지로 이동하는 구조를 갖춘다. 또, 음악 스트리밍 앱에서는 메인 화면(허브)에서 다양한 플레이리스트나 앨범으로 이동할 수 있다.
- 중첩 인형형 (Nested doll) - 계열 구조 또는 선형 구조:
- 한 방향으로 정보가 제공되며, 목록형 화면에서 사용자가 항목을 탐색하는 방식이다.
- 단계별로 탐색이 이루어지며, 각 항목이 중첩된 형태로 제공된다.
- 예제 : 뉴스 앱이나 블로그에서 기사 제목을 클릭하면 본문으로 넘어가고, 다시 클릭하면 관련 기사로 이동하는 방식의 탐색 구조를 가질 수 있다.
- 대시보드 (Dashboard):
- 홈 화면에서 요약된 정보를 제공하며, 사용자에게 한눈에 중요한 정보를 전달하는 방식이다.
- 주로 일정, 뉴스, 금융, 피트니스 앱에서 사용된다.
- 예제 : 사용자의 일일 피트니스 활동을 요약해 보여주거나, 주식 시장 정보를 요약해서 제공하는 앱에서 자주 사용된다.
- 레이블링 - 하단 탭 구조:
- 각 탭이 사용자에게 제공되는 서비스를 명확히 레이블링하여 빠르게 접근할 수 있도록 돕는다.
- 간단한 구조를 제공하는 서비스에 적합한 방식이다.
- 예제 : 각 탭을 통해 피드, 탐색, 알림, 설정 등에 쉽게 접근할 수 있는 소셜 미디어나 뉴스 앱에서 많이 사용된다.

③ 네비게이션 설계
네비게이션(Navigation)은 사용자가 정보를 효율적으로 탐색할 수 있도록 돕는 인터페이스 요소를 의미한다.
네비게이션의 주요 역할:
- 정보 탐색을 용이하게 함: 사용자가 원하는 페이지나 정보를 찾기 위한 경로를 제공한다. 효율적인 네비게이션은 사용자가 적은 클릭 수로 원하는 정보에 도달할 수 있도록 돕는다.
- 정보 구조의 시각화: 네비게이션은 정보 구조를 반영하며, 계층적 정보 구조가 있는 경우 메뉴, 하위 메뉴 등을 통해 정보의 계층을 시각적으로 나타낸다.
- 사용자 위치 표시: 사용자가 현재 웹사이트나 앱 내에서 어디에 있는지를 명확하게 알려준다. 예를 들어, '빵 부스러기(브레드크럼)' 방식은 사용자의 탐색 경로를 보여줌으로써 어디로 가야 할지를 안내한다.
네비게이션의 종류:
- 글로벌 네비게이션 (Global Navigation):
- 사이트의 모든 페이지에서 동일하게 나타나는 주요 메뉴나 탐색 요소이다. 사이트의 핵심 섹션(예: 홈, 제품, 서비스, 고객 지원 등)에 대한 링크를 제공하며, 사이트 전체에서 일관성을 유지한다.
- 예시: 상단 메뉴 바 또는 푸터에서 항상 표시되는 링크들.
- 로컬 네비게이션 (Local Navigation):
- 특정 섹션 내에서 사용되는 네비게이션으로, 하위 카테고리나 관련된 페이지로 이동할 수 있도록 돕는다. 일반적으로 각 섹션이나 페이지에 국한된 탐색 경로를 제공한다.
- 예시: 쇼핑몰 사이트의 특정 카테고리 내에서 상품 필터 옵션을 제공하는 메뉴.
- 링크 네비게이션 (Link Navigation):
- 웹페이지 내에서 사용자가 특정 정보를 얻기 위해 클릭할 수 있는 하이퍼링크 형태의 네비게이션이다. 텍스트 링크, 이미지 링크, 버튼 등 다양한 형태로 제공될 수 있다.
- 예시: 기사 내에 포함된 다른 관련 기사나 외부 페이지로 연결되는 하이퍼링크.
- 검색 네비게이션 (Search Navigation):
- 사용자가 직접 검색어를 입력하여 원하는 정보를 찾을 수 있게 해주는 네비게이션 방법이다. 사이트의 모든 정보를 빠르게 탐색할 수 있는 도구로, 대규모 사이트에서 특히 유용하다.
- 예시: 구글, 네이버와 같은 검색 엔진에서 제공하는 검색 창이나, 쇼핑몰에서 제공하는 상품 검색 기능.
- 콘텍스트 네비게이션 (Contextual Navigation):
- 사용자가 현재 보고 있는 콘텐츠와 관련된 추가 정보를 제공하는 방식으로, 사용자가 더 많은 관련 정보를 탐색할 수 있도록 돕는다. 예를 들어, 문서나 블로그 게시물에서 관련 콘텐츠나 추가 리소스를 안내하는 링크를 포함하는 방식이다.
- 예시: 블로그 글 하단에 있는 "이 글을 읽은 사람들은 이런 글도 읽었습니다"와 같은 추천 콘텐츠 링크.
이 네비게이션 방식들은 각각의 목적에 맞게 사용되어, 웹사이트의 정보 탐색을 용이하게 하고 사용자 경험을 향상시키는 데 중요한 역할을 한다.
내비게이션 고려사항
- 가장 먼저 로딩되는가 : 네비게이션 버튼 등은 가능한 적은 용량으로 만들어서 빠르게 로딩되도록 만든다.
- 간결한가 : 사용자들이 오래 보아도 질리지 않도록 거추장스러운 요소를 없앤다.
- 사이트의 구조를 한눈에 알 수 있는가.
- 입력된 텍스트가 선명하게 보이는가 : 이미지로 만들 경우 좁은 공간에 텍스트를 입력했을 때 텍스트가 깨져 보이는 경우가 허다하다. 특히 한글의 경우는 더욱 심각하다. 이럴 때에는 네비게이션 메뉴의 제작 과정에서 텍스트에 안티앨리어싱 옵션을 끄고, 폰트의 선택을 신중하게 하도록 하자.
- 일관성이 있는가 : 네비게이션의 모든 요소가 일관성이 있는지, 특히 디자인의 컨셉에 잘 어울리는지.
- 현재 나의 위치를 알 수 있도록 설계되어 있는가 : 사용자가 위치해 있는 곳이 사이트의 어느 부분인지 일말의 단서를 주어야 사용자는 방향을 잃지 않는다.
- 브라우저의 네비게이션 시스템을 적절하게 이용하고 있는가 : 넷스케이프나 익스플로러 모두 기본적인 네비게이션 시스템을 포함하고 있고, 인식하지 못한 상태에서 우리는 그 시스템에 많은 부분을 의지한다. 예를 들어 [뒤로], [앞으로]버튼이나, [즐겨찾기], [목록보기], URL입력 부분등이 그것인데 이를 잘 이용하도록 세심한 부분에 신경을 쓰는 것이 현명하다. 반대로 [뒤로],[앞으로]버튼만을 의지하고 페이지에 어떠한 링크(이를테면 돌아가는 화살표 같은 )도 주지 않는다면 사용자는 당황하게 될 것이다.
- 너무 많은 길을 내어서 산만하지 않은가 : 지하철역에서 같은 방향이 표시되어 있는 두 갈래 길을 본적이 있을 것이다. 이 두 갈래 길은 어느쪽으로 가든 같은 지점에 도착하게 되어 있지만 표지판을 본 입장에서는 잠시 주춤하게 된다. 어느 쪽이 맞는 거야? 마찬가지로 너무 많은 요소를 배치해서 (예를 들면 한 페이지 안에 네비게이션, 텍스트 링크 등) 가능한 표시는 클릭으로 원하는 페이지에 도달하도록 만드는 것은 좋지만, 때론 이러한 장치가 서핑를 산만하게 만들 수 있다는 사실도 염두에 두자
네비게이션 설계 시 PC vs 모바일 차이점
네비게이션 설계 시 PC와 모바일 환경의 차이점은 주로 화면 크기, 입력 방식, 사용자 행동 패턴에 의해 좌우된다. 이로 인해 사용자 경험을 최적화하기 위해 두 플랫폼에서의 설계 방식에는 차이가 있다. PC에서는 넓은 화면과 복잡한 탐색이 가능하지만, 모바일에서는 간결성, 직관성, 그리고 빠른 접근성이 중요한 요소로 작용한다.
| 구분 | PC | 모바일 |
| 화면 크기 및 공간 활용 | - 큰 화면을 활용할 수 있으므로, 수평 메뉴와 드롭다운 메뉴를 자주 사용 - 로벌 네비게이션을 화면 상단에 배치하고, 세부 카테고리는 드롭다운 방식으로 제공하는 것이 일반적 - 사이드바를 이용한 탐색도 자주 활용 - 내비게이션 비중이 크다. - UI에서 큰 비중-상단(글로벌메뉴, 로컬메뉴영역) |
- 햄버거 메뉴(☰ 아이콘)를 사용 - 메뉴를 숨기거나, 하단 탭을 통해 주요 네비게이션 항목에 쉽게 접근할 수 있도록 한다. - 터치 기반 탐색을 고려해 메뉴가 너무 복잡하지 않게 설계 - 내비게이션 비중이 비교적 덜함 (중요하지 않다는 것이 아니라 보다 간결하고 직관적이라는 의미) |
| 사용자 행동 패턴의 차이 | - PC 사용자들은 주로 멀티태스킹을 하거나, 긴 시간 동안 사이트를 탐색하는 경향 - 여러 카테고리를 쉽게 탐색할 수 있는 드롭다운 메뉴, 사이드바 메뉴가 많이 사용 |
- 모바일 사용자들은 빠르게 원하는 정보를 찾고, 특정 앱을 짧은 시간 동안 사용하는 경우가 많기 때문에, 네비게이션 요소는 간결하게 설계되고 터치 기반의 직관적인 인터페이스가 더 중요 |
| 탐색 구조 | - 깊이(depth) 있는 탐색 구조를 사용해도 무리가 없으며, 여러 단계로 나누어진 정보를 탐색하기에 적합 | - 모바일 네비게이션은 깊이(depth)보다는 너비(breadth) 중심으로 설계 - 네비게이션을 항상 시각적으로 노출하지 않고도 쉽게 탐색할 수 있도록 돕는다. |
| 입력방식 | 마우스와 키보드를 통한 탐색이 주를 이루므로, 시각적인 네비게이션 요소가 더 중요하게 작용 더 많은 정보나 옵션을 한 화면에 배치가능 |
터치스크린을 통해 탐색 스와이프나 터치 제스처를 사용 |
④ 검색

검색은 다량의 콘텐츠를 보유한 사이트를 운영하는 데 있어 중요한 요소다.
입력 필드의 적절한 크기, 검색 필드에서 어떤 정보가 표시되는지와 같은 사소한 변경조차도 검색 유용성을 상당히 증가시켜 결과적으로 UX를 향상시킨다.

- 검색은 다량의 콘텐츠를 보유한 사이트를 운영하는 데 있어 중요한 요소
- 디자인 규칙 “쉽게 눈에 띄어야 한다“
- 키워드를 직접 입력하거나 조건을 여러 개 선택해서 원하는 정보로 빠르게 접근 할 수 있는 탐색 방법
* 검색어 입력창 하나가 아니다!
- 검색어 입력창과 옵션
- 검색결과화면 설계
- 검색 리소스
- 연관검색어, 추천 검색 결과는 어떤식으로 보여 줄 것인지…
* 검색창을 어디에 넣을까?

* 검색어 제안하기
- 검색 가능한 항목을 명확히 하는 것이 중요
- 검색어 자동추천
* 검색결과 레이아웃
- 읽기 쉽게 구성하여 제공해야 한다
- 사용자가 입력한 검색어는 검색 버튼을 누른 후에도 사라지지 않아야 한다.
- 검색 결과를 표시할 때는 콘텐츠의 유형을 고려하여 레이아웃을 설정한다. 기본적인 레이아웃은 목록보기와 격자보기다.
- 검색 결과 없음은 금지 (표시는 하나 대안 마련)
- 필터, 분류 옵션 제공 : 필터링, 정렬 옵션을 주면 사용자가 데이터의 범위를 좁히는 데 도움이 된다



5 .필터 / 태그 설계
- 특정정보 범위 또는 특정 정보 하나에 바로 접근 할 수 있게 돕는 중요한 경험 요소이다.
- 필터 : 사용자들이 원하는 조건을 직접 선택 – 사용자 고민, 목적의식 분명
- 태그 : 정보와 관련된 키워드를 단순히 선택만 하면 바로 이용 – 비목적의식
- 필터이후의 맥락도 고려
•다른 것들은 숨기고 결과만 보여준다.
•전체 리스트에서 필터링 된 것은 최상단에 정렬한다.•전체 리스트 에서 필터링 된 것은 하이라이트 한다.
* 필터 와 태그 설계 시 개인화가 필요, +정렬기능도 개인화 고려
6. 레이블링
- 서비스의 메뉴명, 정보명, 검색 조건명, 필터명, 태그명 등을 설계하는 작업
- 사용자 입장에서의 레이블은 서비스를 구성하는 정보, 기능, 구조다- 정보 자체를 대표한다.
* 레이블링의 원칙
-모든 레이블은 정보를 대표한다. 레이블만 봐도 정보가 연상돼야 함다.
-사용자 입장에서 레이블을 정한다.-일관성 있는 레이블링을 만들어라-한 서비스에서 중복되는 레이블은 피한다.-어설픈 메다포 보다는 직관적인 것이 낫다.-간결하게 표기한다.

플로차트(Flowchart)
- 사용자에게 앱을 이용하는 동선을 알려주는 순서도.
- 정보 구조 설계에 표시하기 어려운 구체적인 동선을 작성할 수 있기 때문에 개발자와 상세한 부분을 논의할 때 용이하다.
- 플로차트를 그릴 때는 전 세계적으로 통용되는 표준 기호를 준수하면서 그려야 한다.
- 최근의 앱은 한 페이지 안에 많은 기능을 포함하고 있어 와이어프레임과 플로차트를 복합적으로 활용하는 와이어 플로차트(Wire Flowchart)를 더 선 호하기도 한다.


[실습] 회원가입 플로우차트를 만들어 보자
- 회원가입
- 약관보기
- 약관동의 != 메인페이지로 이동
- 회원정보입력
- 데이트 유호성 체크 != 다시 작성 유도, 필드로 이동 (ex, 필수기입체크, 중복체크)
- 회원정보 DB입력
- 입력처리 결과체크 != 에러발생, 가입처리시 에러발생출력
- 회워가입성공
- 회원가입 로그인
회원로그인 시스템 플로우차트예

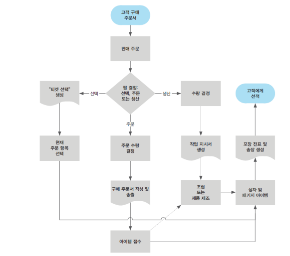
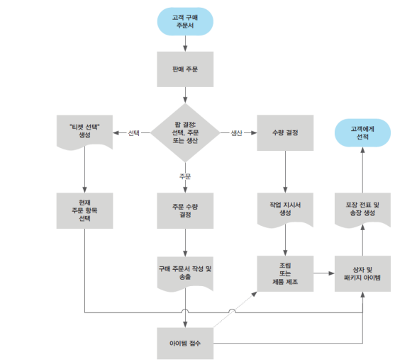
고객 구매 주문서 예

와이어 플로차트의 예

Flowchart Maker & Online Diagram Software
Flowchart Maker and Online Diagram Software diagrams.net (formerly draw.io) is free online diagram software. You can use it as a flowchart maker, network diagram software, to create UML online, as an ER diagram tool, to design database schema, to build BPM
app.diagrams.net
- Total
- Today
- Yesterday
- 파이썬
- Text Mining
- 챗GPT
- 텍스트마이닝
- 데이터R지
- HCI
- 사물인터넷
- 파이썬기초
- 휴리스틱평가
- 텍스트 마이닝
- matplotlib
- 피그마
- 안드로이드
- python
- 4차산업혁명
- UX
- 프로토타입
- 챗봇
- 관계자분석
- 초보자를 위한 텍스트마이닝
- 라이브러리
- UI
- IOT
- 스마트기술
- 파이썬 기초
- 데이타R지
- HIG
- 컴퓨팅사고력
- figma
- Idle
| 일 | 월 | 화 | 수 | 목 | 금 | 토 |
|---|---|---|---|---|---|---|
| 1 | 2 | 3 | 4 | 5 | 6 | 7 |
| 8 | 9 | 10 | 11 | 12 | 13 | 14 |
| 15 | 16 | 17 | 18 | 19 | 20 | 21 |
| 22 | 23 | 24 | 25 | 26 | 27 | 28 |
| 29 | 30 | 31 |
